|
EvEmu
0.8.4
11 September 2021
|
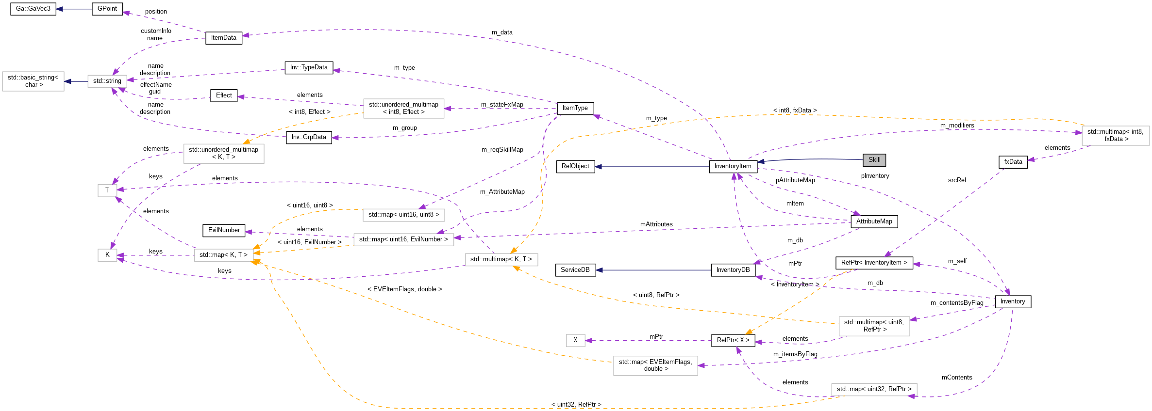
InventoryItem for skill. More...
#include "Skill.h"


Public Member Functions | |
| ~Skill () | |
| bool | IsTraining () |
| uint8 | GetLevelForSP (uint32 currentSP) |
| uint32 | GetSPForLevel (uint8 level) |
| uint32 | GetCurrentSP (Character *ch, int64 startTime=0) |
| uint32 | GetRemainingSP (Character *ch, int64 curTime=0) |
| uint32 | GetTrainingTime (Character *ch, int64 startTime=0) |
| bool | SkillPrereqsComplete (Character &ch) |
| void | VerifySP () |
| void | VerifyAttribs () |
Public Member Functions inherited from InventoryItem | |
| InventoryItem (uint32 _itemID, const ItemType &_type, const ItemData &_data) | |
| InventoryItem (const InventoryItem &oth) | |
| InventoryItem (InventoryItem &&oth) noexcept | |
| InventoryItem & | operator= (const InventoryItem &oth)=delete |
| InventoryItem & | operator= (InventoryItem &&oth)=delete |
| virtual | ~InventoryItem () noexcept |
| virtual ShipItem * | GetShipItem () |
| virtual ModuleItem * | GetModuleItem () |
| virtual bool | IsShipItem () |
| virtual bool | IsModuleItem () |
| virtual void | Rename (std::string name) |
| Inventory * | GetMyInventory () |
| bool | contraband () const |
| bool | isSingleton () const |
| int32 | quantity () const |
| uint32 | itemID () const |
| uint32 | ownerID () const |
| uint32 | locationID () const |
| EVEItemFlags | flag () const |
| const GPoint & | position () const |
| const ItemType & | type () const |
| const std::string & | itemName () const |
| const std::string & | customInfo () const |
| const char * | name () |
| uint16 | typeID () const |
| uint16 | groupID () const |
| double | radius () const |
| uint8 | categoryID () const |
| bool | isGlobal () const |
| bool | IsOnline () |
| void | SetPosition (const GPoint &pos) |
| void | SetCustomInfo (const char *ci) |
| void | ChangeOwner (uint32 new_owner, bool notify=false) |
| void | Move (uint32 new_location=locTemp, EVEItemFlags flag=flagNone, bool notify=false) |
| void | Donate (uint32 new_owner=ownerSystem, uint32 new_location=locTemp, EVEItemFlags new_flag=flagNone, bool notify=true) |
| void | SendItemChange (uint32 toID, std::map< int32, PyRep * > &changes) |
| void | MergeTypesInCargo (ShipItem *pShip, EVEItemFlags flag=flagNone) |
| bool | ChangeSingleton (bool singleton, bool notify=false) |
| bool | AlterQuantity (int32 qty, bool notify=false) |
| bool | SetQuantity (int32 qty, bool notify=false, bool deleteOnZero=true) |
| bool | SetFlag (EVEItemFlags flag, bool notify=false) |
| void | SetOwner (uint32 ownerID) |
| void | SaveItem () |
| void | UpdateLocation () |
| void | UpdateLocation (uint32 locID) |
| virtual void | Delete () |
| virtual InventoryItemRef | Split (int32 qty=0, bool notify=true, bool silent=false) |
| virtual bool | Merge (InventoryItemRef to_merge, int32 qty=0, bool notify=true) |
| virtual void | Relocate (uint32 locID=0, EVEItemFlags flag=flagNone) |
| virtual void | AddItem (InventoryItemRef iRef) |
| virtual void | RemoveItem (InventoryItemRef iRef) |
| double | GetPackagedVolume () |
| virtual void | SetPlayer (Client *pClient) |
| virtual bool | HasPilot () |
| virtual Client * | GetPilot () |
| void | ToVirtual (uint32 locationID) |
| virtual bool | _Load () |
| PyRep * | GetItem () const |
| void | GetItemRow (PyPackedRow *into) const |
| void | GetItemStatusRow (PyPackedRow *into) const |
| void | GetChargeStatusRow (uint32 shipID, PyPackedRow *into) const |
| bool | Populate (Rsp_CommonGetInfo_Entry &into) |
| PyList * | GetItemInfo () const |
| PyObject * | ItemGetInfo () |
| PyPackedRow * | GetItemRow () const |
| PyPackedRow * | GetItemStatusRow () const |
| PyPackedRow * | GetChargeStatusRow (uint32 shipID) const |
| bool | SkillCheck (InventoryItemRef refItem) |
| void | ClearModifiers () |
| void | AddModifier (fxData &data) |
| void | RemoveModifier (fxData &data) |
| void | ResetAttributes () |
| bool | HasReqSkill (const uint16 skillID) |
| AttributeMap * | GetAttributeMap () |
| int64 | GetTimeStamp () |
| void | SetAttribute (uint16 attrID, int num, bool notify=true) |
| void | SetAttribute (uint16 attrID, uint32 num, bool notify=true) |
| void | SetAttribute (uint16 attrID, int64 num, bool notify=true) |
| void | SetAttribute (uint16 attrID, float num, bool notify=true) |
| void | SetAttribute (uint16 attrID, double num, bool notify=true) |
| void | SetAttribute (uint16 attrID, EvilNumber num, bool notify=true) |
| void | MultiplyAttribute (uint16 attrID, EvilNumber num, bool notify=false) |
| bool | HasAttribute (const uint16 attrID) const |
| bool | HasAttribute (const uint16 attrID, EvilNumber &value) const |
| bool | SaveAttributes () |
| void | ResetAttribute (uint16 attrID, bool notify=false) |
| void | DeleteAttribute (uint16 attrID) |
| EvilNumber | GetAttribute (const uint16 attrID) const |
| EvilNumber | GetDefaultAttribute (const uint16 attrID) const |
Public Member Functions inherited from RefObject | |
| RefObject (size_t initRefCount) | |
| Initializes reference count. More... | |
| virtual | ~RefObject () |
| Destructor; must be virtual. More... | |
| size_t | GetCount () |
Static Public Member Functions | |
| static SkillRef | Load (uint32 skillID) |
| static SkillRef | Spawn (ItemData &data) |
| static bool | FitModuleSkillCheck (InventoryItemRef item, CharacterRef ch) |
Static Public Member Functions inherited from InventoryItem | |
| static uint32 | CreateItemID (ItemData &data) |
| static uint32 | CreateTempItemID (ItemData &data) |
| static InventoryItemRef | Load (uint32 itemID) |
| static InventoryItemRef | SpawnItem (uint32 itemID, const ItemData &data) |
| static InventoryItemRef | Spawn (ItemData &data) |
| static InventoryItemRef | SpawnTemp (ItemData &data) |
Protected Member Functions | |
| Skill (uint32 _skillID, const ItemType &_type, const ItemData &_data) | |
Protected Member Functions inherited from RefObject | |
| void | IncRef () const |
| Increments reference count of object by one. More... | |
| void | DecRef () const |
| Decrements reference count of object by one. More... | |
Static Protected Member Functions | |
| template<class _Ty > | |
| static RefPtr< _Ty > | _LoadItem (uint32 skillID, const ItemType &type, const ItemData &data) |
Static Protected Member Functions inherited from InventoryItem | |
| template<class _Ty > | |
| static RefPtr< _Ty > | Load (uint32 itemID) |
| template<class _Ty > | |
| static RefPtr< _Ty > | _Load (uint32 itemID) |
| template<class _Ty > | |
| static RefPtr< _Ty > | _LoadItem (uint32 itemID, const ItemType &type, const ItemData &data) |
Friends | |
| class | InventoryItem |
Additional Inherited Members | |
Public Attributes inherited from InventoryItem | |
| std::multimap< int8, fxData > | m_modifiers |
Protected Attributes inherited from InventoryItem | |
| Inventory * | pInventory |
| uint32 | m_itemID |
| AttributeMap * | pAttributeMap |
Protected Attributes inherited from RefObject | |
| size_t | mRefCount |
| Reference count of instance. More... | |
| bool | mDeleted |
Definition at line 42 of file Skill.cpp.
Referenced by _LoadItem().

|
inlinestaticprotected |
Definition at line 98 of file Skill.h.
References _log, ItemType::categoryID(), sConfig, sDataMgr, EVEDB::invCategories::Skill, Skill(), and EvE::traceStack().

|
static |
Definition at line 230 of file Skill.cpp.
References AttrRequiredSkill1, AttrRequiredSkill1Level, AttrRequiredSkill2, AttrRequiredSkill2Level, AttrRequiredSkill3, AttrRequiredSkill3Level, AttrRequiredSkill4, AttrRequiredSkill4Level, AttrRequiredSkill5, AttrRequiredSkill5Level, AttrRequiredSkill6, AttrRequiredSkill6Level, EvilNumber::get_uint32(), InventoryItem::GetAttribute(), Character::GetSkillLevel(), InventoryItem::HasAttribute(), and skillID().
Referenced by ShipItem::VerifyHoldType().


Definition at line 80 of file Skill.cpp.
References _log, AttrSkillLevel, AttrSkillPoints, InventoryItem::flag(), flagSkill, EvilNumber::get_uint32(), InventoryItem::GetAttribute(), GetFileTimeNow(), Character::GetSPPerMin(), EvESkill::MAXSKILLLEVEL, InventoryItem::name(), and EvE::Time::Second.
Referenced by Character::AddToSkillQueue(), Character::CancelSkillInTraining(), Character::LoadPausedSkillQueue(), Character::SaveFullCharacter(), and Character::SkillQueueLoop().


Definition at line 72 of file Skill.cpp.
References AttrSkillTimeConstant, InventoryItem::GetAttribute(), and EvEMath::Skill::LevelForPoints().

Definition at line 112 of file Skill.cpp.
References AttrSkillLevel, AttrSkillPoints, EvilNumber::get_uint32(), InventoryItem::GetAttribute(), Character::GetEndOfTraining(), GetFileTimeNow(), GetSPForLevel(), Character::GetSPPerMin(), EvESkill::MAXSKILLLEVEL, and EvE::Time::Second.

Definition at line 76 of file Skill.cpp.
References AttrSkillTimeConstant, InventoryItem::GetAttribute(), and EvEMath::Skill::PointsAtLevel().
Referenced by Character::AddToSkillQueue(), Character::CancelSkillInTraining(), GetRemainingSP(), GetTrainingTime(), Character::LoadPausedSkillQueue(), Character::SkillQueueLoop(), and VerifySP().


Definition at line 132 of file Skill.cpp.
References AttrSkillLevel, AttrSkillPoints, EvilNumber::get_uint32(), InventoryItem::GetAttribute(), GetFileTimeNow(), GetSPForLevel(), Character::GetSPPerMin(), EvESkill::MAXSKILLLEVEL, and EvE::Time::Second.

| bool Skill::IsTraining | ( | ) |
Definition at line 68 of file Skill.cpp.
References InventoryItem::flag(), and flagSkillInTraining.

Loads skill.
| [in] | factory | |
| [in] | skillID | ID of skill to load. |
Definition at line 47 of file Skill.cpp.
References skillID().
Referenced by Spawn().


| bool Skill::SkillPrereqsComplete | ( | Character & | ch | ) |
Definition at line 207 of file Skill.cpp.
References AttrRequiredSkill1, AttrRequiredSkill1Level, AttrRequiredSkill2, AttrRequiredSkill2Level, AttrRequiredSkill3, AttrRequiredSkill3Level, AttrRequiredSkill4, AttrRequiredSkill4Level, EvilNumber::get_uint32(), InventoryItem::GetAttribute(), Character::GetSkillLevel(), InventoryItem::HasAttribute(), and skillID().

Spawns new skill.
| [in] | factory | |
| [in] | data | Item data of new skill. |
Definition at line 52 of file Skill.cpp.
References InventoryItem::CreateItemID(), RefPtr< X >::get(), Load(), and skillID().
Referenced by InventoryItem::Spawn(), and ItemFactory::SpawnSkill().


| void Skill::VerifyAttribs | ( | ) |
Definition at line 154 of file Skill.cpp.
References _log, AttrSkillLevel, AttrSkillPoints, InventoryItem::ChangeSingleton(), evil_number_int, InventoryItem::GetAttribute(), InventoryItem::isSingleton(), InventoryItem::name(), and InventoryItem::SetAttribute().

| void Skill::VerifySP | ( | ) |
Definition at line 168 of file Skill.cpp.
References _log, AttrSkillLevel, AttrSkillPoints, EvilZero, InventoryItem::GetAttribute(), GetSPForLevel(), is_log_enabled, EvESkill::MAXSKILLLEVEL, InventoryItem::name(), and InventoryItem::SetAttribute().

|
friend |